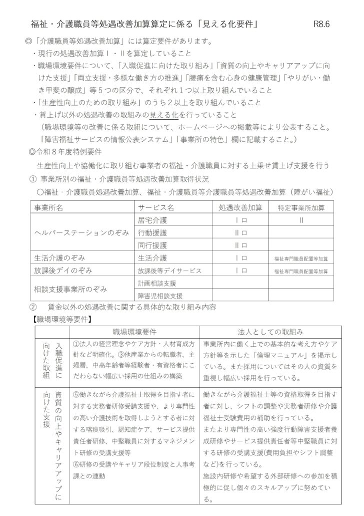
2026.04.17 福祉・介護職員等処遇改善加算算定に係る「見える化要件」 お知らせ 前へ 2026年4月17日 介護職員等処遇改善加算算定に係る「見える化要件」 この記事を読んだあなたにおすすめの記事 2026.04.17 福祉・介護職員等処遇改善加算算定に係る「見える化要件」 お知らせ 2026.04.17 介護職員等処遇改善加算算定に係る「見える化要件」 お知らせ 2026.03.31 令和7年度自己評価総括表を公開します。 お知らせ放課後ディサービス 2026.03.27 令和7年度自己評価表を公開します お知らせ放課後ディサービス
記事カテゴリー category すべて 感染症対策委員会(2)災害対策委員会(4)虐待防止委員会(2)お知らせ(43)ケアマネ日記(1)デイサービス(1)生活介護(2)日中一時支援(1)放課後ディサービス(18)ふれあい事業(8)相談支援事業(4)ヘルパーステーション(5)のぞみだより(14)のぞみの雑貨屋(2)イベント(5)その他(0)